在实验过程中,我们经常会用到硝酸、重铬酸钾、钠、镁等易制爆管制类危化品?我们该如何正确管理和使用它们呢?今天,我们就来详细了解一下易制爆化学品的种类以及如何安全地使用它们。
1.易制爆化学品有哪些?
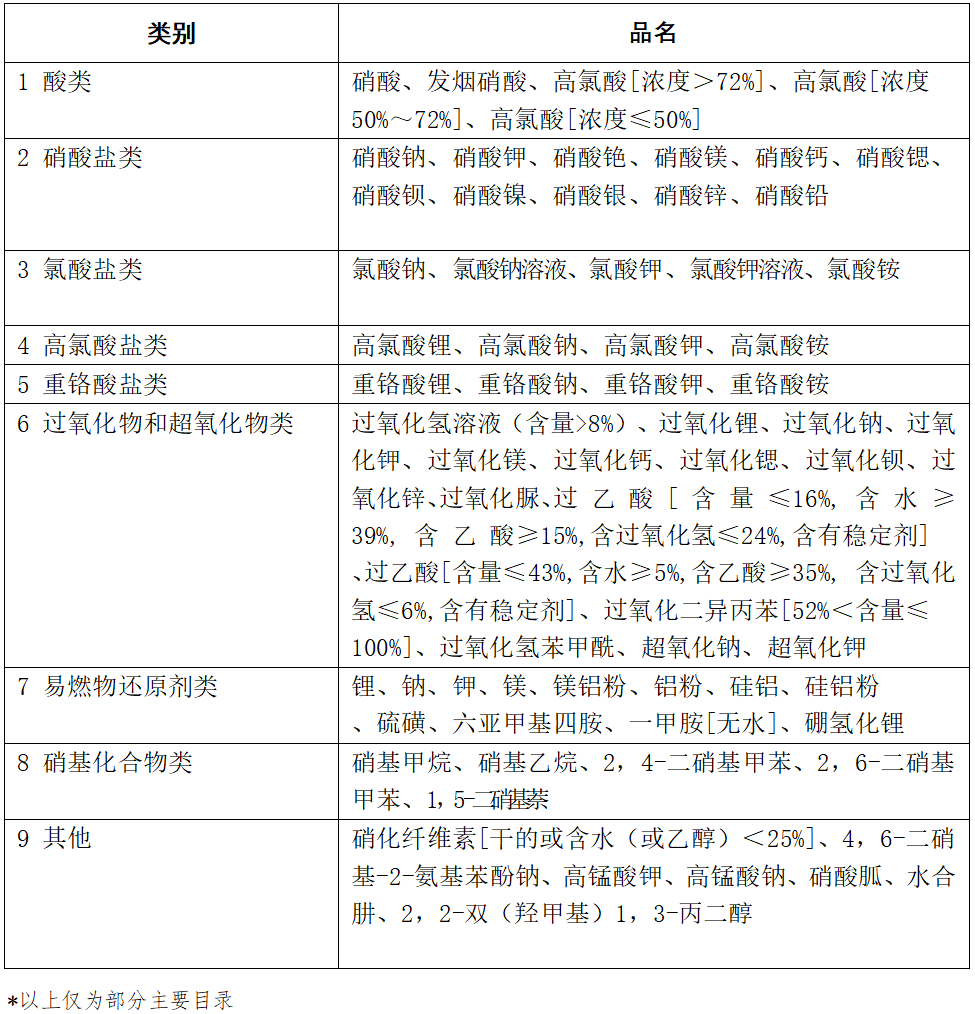
易制爆是指化学品可以作为原料或辅料而制成爆炸品的性质。根据《易制爆危险化学品目录》(2023版),易制爆危险化学品可分为酸类、硝酸盐类、氯酸盐类、高氯酸盐类、重铬酸盐类、硝基类化合物、过氧化物及超氧化物、易燃物还原剂类等9大类。

2. 常见错误存放
在日常工作中,我们发现一些常见的错误存放做法,这些做法可能增加安全风险:
1)将易制爆化学品与普通化学品混存,这可能导致交叉污染或意外反应。
2)存放在不适宜的环境条件下,如高温、潮湿或直接日光照射。
3)未按照化学品的物理化学特性选择合适的容器和包装。
4)未定期检查化学品的储存状态,包括包装的完整性和化学品的稳定性。


3.易制爆化学品存储场所要求
公安部公共安全行业标准 GA1511-2018《易制爆危险化学品储存场所治安防范要求》中要求从人力防范、实体防范、技术防范、安全防范系统的检验、验收运行与维护等方面对易制爆化学品储存场所进行安全防范。

4.易制爆化学品安全防护要点
正确管理和使用易制爆化学品对于保障实验室安全至关重要。以下是一些关键的安全措施:
(1)专用存储:所有易制爆化学品必须存放在专用的防爆柜中,避免阳光直射和高温。
易制爆化学品大多具有腐蚀性,根据国际惯例应该存放在蓝色的化学品柜中,又应公安部门防盗要求,所以应该存放在带有双GA机械锁的易制爆危化品柜中。
(2)五双制度:严格执行“双人保管、双人领取、双人使用、双把锁、双本账”的管理制度,确保化学品的流向和使用可追溯。
(3)个人防护:在操作易制爆化学品时,必须穿戴适当的个人防护装备,包括防护眼镜、防护服、手套和呼吸面具。
(4)安全培训:定期对实验室人员进行安全培训,包括化学品的正确处理、事故应急响应和急救措施。
(5)标识与标签:确保所有易制爆化学品都有清晰的标识和安全标签,标明成分、危害、安全措施和应急联系方式。
(6)废物处理:严格遵守废物处理规定,确保所有废弃的易制爆化学品得到安全、合法的处置。



